07 januari 2026

Laadkeuze als sleutelvraag bij emissieloos bouwen

Emissieloos bouwen is allang geen experiment meer. Op steeds meer bouwplaatsen draaien machines op stroom in plaats van diesel. De praktijk laat zien dat er al verrassend veel kan. Tegelijkertijd dwingt deze omslag bouwers tot het maken van nieuwe keuzes, met name als het gaat om de laadkeuze. Waar, wanneer en hoe voorzie je emissieloos materieel van energie?

Die keuze is niet simpel. Het type project, de beschikbare netaansluiting, laadmogelijkheden op of rond de bouwplaats én het ingezette materieel spelen allemaal een rol. Minstens zo belangrijk en vaak onderschat is de laadlogistiek. Elke laadoplossing heeft namelijk directe gevolgen voor de dagelijkse operatie, van planning tot transportbewegingen en de inzetbaarheid van machines.

Buck Consultants International (BCI) bracht deze gevolgen in kaart in een verkennende studie voor de Topsector Logistiek. De studie zet verschillende laadopties naast elkaar en laat zien wat ze in de praktijk betekenen voor bouwprojecten die willen versnellen richting Schoon en Emissieloos Bouwen.

Het onderzoek richtte zich op drie concrete toepassingen:

  1. Het laden van elektrische vracht- en bestelvoertuigen;
  2. Het laden van mobiele werktuigen;
  3. Het laden van losse accupakketten.

De aandacht is vooral uitgegaan naar batterij-elektrische voertuigen en machines. Andere duurzame aandrijflijnen, zoals waterstof, zijn in de studie buiten beschouwing gelaten. Dat betekent niet dat ze onbelangrijk zijn, integendeel juist. In de bredere beweging richting emissievrije bouw spelen deze vormen ook een rol en brengen hun eigen vraagstukken mee.

6 lessen uit de praktijk

Uit gesprekken met betrokken partijen zijn een aantal duidelijke inzichten naar voren gekomen.

1. Laden van mobiele werktuigen gebeurt het liefst op de bouwplaats zelf

Voor mobiele werktuigen blijkt laden op of direct naast de bouwplaats veruit de meest praktische oplossing. De logistieke operatie is minder complex en er is meer grip op inrichting en kosten. Met name bij rupswerktuigen is de afstand tot het laadpunt cruciaal. Hoe verder van de locatie het laden plaatsvindt, hoe hoger de kosten zullen zijn.

2. Voor elektrische logistieke voertuigen is het netwerk al verrassend goed

Elektrische vracht- en bestelwagens kunnen in veel gevallen gebruikmaken van bestaande laadpleinen van transporteurs of van (semi-)publieke laadvoorzieningen in de omgeving (kijk bijvoorbeeld voor beschikbare locaties op de door ontwikkelde Laadkaart Bouw). In de meeste projecten blijkt dit ook qua kosten én flexibiliteit aantrekkelijker te zijn dan het aanleggen van een eigen, projectspecifiek laadplein. In buitengebieden is de situatie net iets anders. Daar is het gebruik van een laadhub wel een optie, mits deze op een beperkte rijafstand ligt.

3. Het energieverbruik van e-trucks is sterk afhankelijk van de context

Het energieverbruik van elektrische trucks varieert sterk per project en bepaalt hoe vaak er geladen dient te worden. In stedelijke omgevingen met veel stops of bij hogere snelheden ligt het verbruik al snel fors hoger dan bijvoorbeeld bij een dijkversterkingsproject, waar op lage snelheid korte afstanden gereden worden.

4. Binnenstedelijk is bestaande stroom vaak goed te benutten

Bij projecten in stedelijk gebied zijn er volop mogelijkheden om aan te sluiten op bestaande stroomaansluitingen in of nabij het project. Het aanvragen van een aparte bouwaansluiting is dan vaak niet nodig. Ook financieel is dit meestal een gunstige oplossing, tenzij er hoge nog veel kosten bijkomen om de aansluiting geschikt voor gebruik te maken. Het is belangrijk om heldere afspraken te hebben over het gebruik van de bestaande stroompunten. De standaardovereenkomst stroompunten van het OndersteuningsProgramma SEB, waar BCI onderdeel van is, biedt hiervoor een goed hulpmiddel.

5. Mobiele werktuigen verplaatsen om te laden is al snel te duur

Bij het verplaatsen van mobiele werktuigen naar een laadpunt lopen transportkosten snel op en gaat bovendien kostbare productietijd verloren. De maximale reistijd dient daarom niet boven de vijftien minuten te komen. Bij grotere afstanden zijn alternatieven zoals wisselaccu’s of powerboxen vrijwel altijd goedkoper én efficiënter.

6. Energy as a Service wint terrein

Tot slot laat de verkenning zien dat Energy as a Service (EaaS), in de vorm van wisselaccu’s een interessant alternatief kan zijn, ook voor het MKB. Met EaaS zijn eigen investeringen in accu’s of de aanleg van laadinfrastructuur niet nodig. Het kan zelfs leiden tot lagere materieelkosten doordat machines zonder accu aangeschaft kunnen worden. De tarieven van EaaS-aanbieders zijn inmiddels competitief.

De inzichten uit de praktijk zijn gebruikt om in onderstaande tabel verschillende laadopties met elkaar te vergelijken op aspecten als kosten per kWh, kosten logistiek, kosten realisatie, schaalbaarheid en laadzekerheid. Ook is bekeken voor welk type materieel de verschillende oplossingen geschikt zijn. Een volledig kwantitatieve vergelijking van de totale laadkosten bleek echter nog niet mogelijk. Die kosten blijken sterk afhankelijk van projectspecifieke kenmerken.

Van inzicht naar keuze

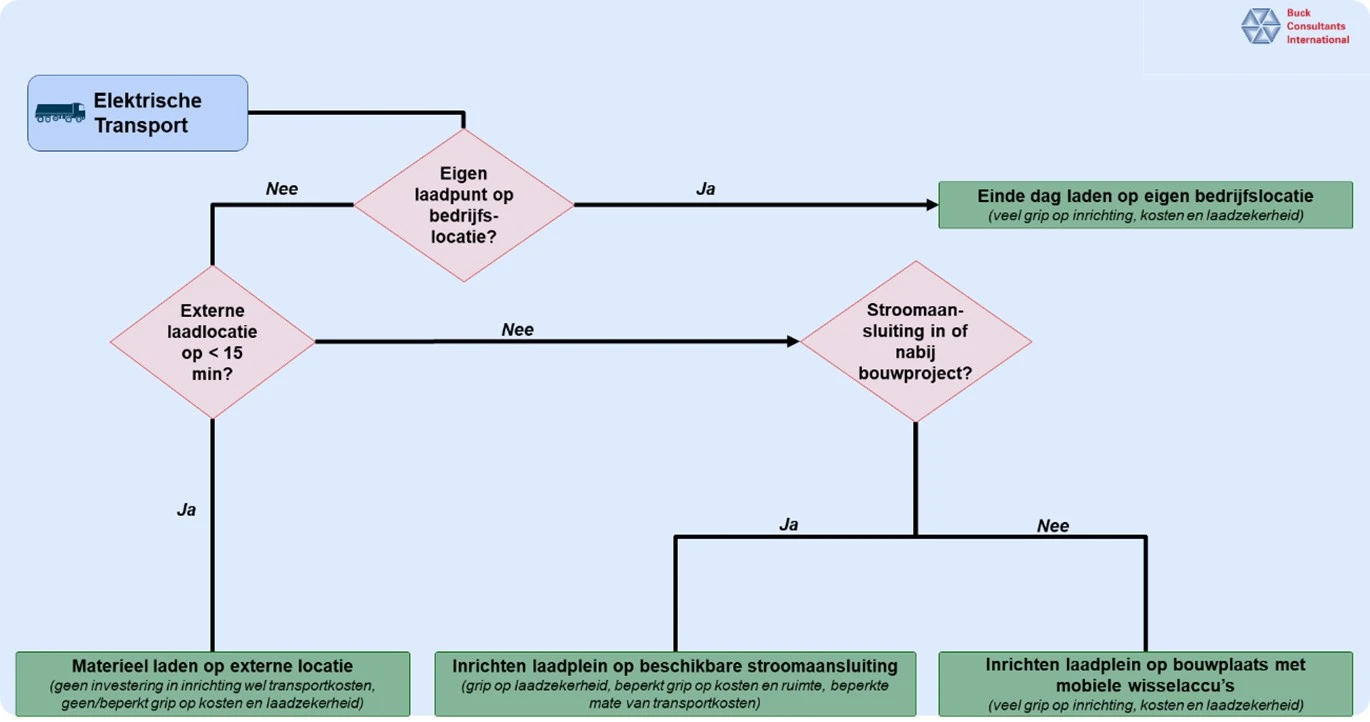
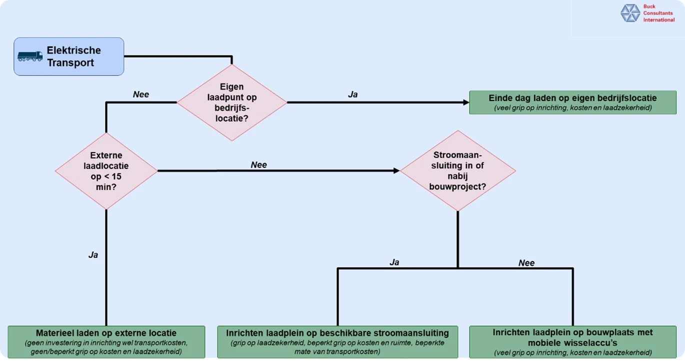
De vraag die vervolgens op tafel ligt is hoe ondernemers deze inzichten kunnen vertalen naar concrete keuzes op de bouwplaats. Op basis van conclusies uit het onderzoek en de overzichtstabel is een praktisch stroomschema ontwikkeld. Dit schema is er zowel voor het inzetten van transportmaterieel als voor mobiele werktuigen en helpt bij het maken van een keuze tussen de verschillende laadoplossingen.

Het stroomschema werkt via een gerichte vragen die stap voor stap leiden naar de meest voor de hand liggende laadoptie. Het is nadrukkelijk bedoeld als hulpmiddel voor de eerste afweging, niet als een pasklaar of allesomvattend antwoord.

Figuur 1 Stroomschema laadkeuze mobiele werktuigen

Figuur 2 Stroomschema laadkeuze transportmaterieel

Hoe nu verder?

De verkenning heeft waardevolle inzichten opgeleverd in de laadlogistieke gevolgen van emissievrij bouwen en biedt ondernemers hulp bij het maken van keuzes. Tegelijkertijd laat het onderzoek zien dat op een aantal punten verdere verdieping nodig is om de praktijk daadwerkelijk te versnellen.

Meer duidelijkheid over de inrichting van laadpleinen

Voor ondernemers én opdrachtgevers is het bij de inrichting van een laadplein erg belangrijk om helderheid te hebben over de ruimtelijke en technische eisen. In tegenstelling tot logistieke laadpleinen ontbreekt voor bouwgerelateerde laadpleinen nog een duidelijk programma van eisen. BCI werkt daarom momenteel, samen met partners binnen het Ondersteuningsprogramma SEB, aan een project dat hiervoor een eerste kader moet bieden.

Doorontwikkeling van wisselaccu’s en Energy as a Service

Concepten zoals wisselaccu’s en Energy as a Service lijken veelbelovende ontwikkelingen voor de overgang naar emissieloze bouw. Tegelijkertijd bevindt deze markt zich nog in een ontwikkelfase. Vragen over kostenstructuur, schaalbaarheid, compatibiliteit met materieel en de bredere maatschappelijke impact zijn nog niet voldoende beantwoord. 

Beter benutten van bestaande laadvoorzieningen

Het gebruik van bestaande laadvoorzieningen komt opnieuw naar voren als een logische en kansrijke optie. In de praktijk blijven de mogelijkheden echter vaak onbenut, simpelweg omdat onvoldoende bekend is welke aansluitingen beschikbaar zijn. Hier ligt een duidelijke rol voor overheden: door in de voorbereiding van aanbestedingen meer aandacht te besteden aan beschikbare stroomaansluitingen kunnen ze het gebruik ervan actief stimuleren.

Interesse in onze aanpak?

Buck Consultants International ondersteunt opdrachtgevers – zowel publiek als privaat – bij het strategisch vormgeven van laadopgaven binnen gebiedsontwikkelingen, bouwprojecten en logistiek.

Wilt u meer weten over dit onderwerp of een oriënterend gesprek voeren over wat we voor u kunnen betekenen? Neem dan contact met ons op.

portr-christiaan-van-luik-32096
Christiaan van Luik
Principal Consultant